かくもゆったりの前夜があったか
2025.06.27 i-Cup伝統か、消滅か…
イクシュンに「新生情熱」が咆哮する!
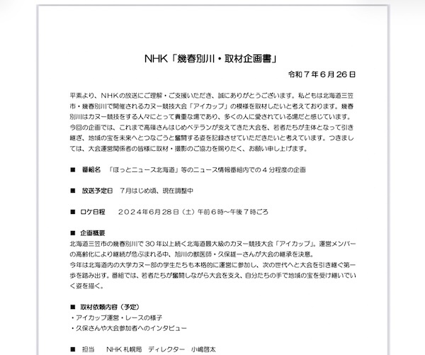
北海道三笠市、幾春別川。30年以上、北の大地のカヌーシーンを牽引してきた「アイカップ」がいま、絶体絶命の危機に立たされていた。
迫り来る運営メンバーの高齢化。だが、若者たちは諦めてはいなかった。
2025年6月26日、金曜日 。そこには、かつての「喧騒」を置き去りにする、驚愕の光景が広がっていた…。
◆覚悟のバトン――若きリーダー・久保雄一の挑戦
・救世主の出現: 存続の危機に立ち上がったのは、旭川の獣医師・久保雄一
彼を中心とした若き実行委員会が、伝統の重圧をその肩に背負った
・デジタルが切り裂く「静寂」: 煩雑なアナログ作業をデジタルへと昇華
かつて深夜まで続いた前日準備は、もはや過去の遺物と化した
・プロの魂は死なず: 元札幌水道局勤務の「組長」が完璧な水路を確保し
ヤダマンが定刻通りにゲートをセット
ベテランの「技」と若者の「熱」が、かつてない密度で融合していく
@NHK札幌のクルーから取材を受ける久保実行委員長
@明日のアイカップに向けて前日からの様子をしっかりと撮影
この「地域の宝」を未来へ繋ごうとする孤高の戦いを、NHK札幌放送局のディレクター・小嶋啓太が見逃すはずもなかった。
カメラが追うのは、泥臭く、しかし気高く「新生アイカップ」を創り上げようとする実行委員の久保たちの背中だ。
◆「地域の宝を、未来へ――」
その志が、現場の空気を変えた。
15時、コースクローズ 。準備を完璧に終えた実行委員会の献身を前に、かつての主役である「ロートル軍団」は、早々と会長宅で休息の時を過ごした 。
それは、次世代への「全幅の信頼」という名の休息だった。
@おばばが用意してくれたトマトとモッツアレラチーズのカプレーゼに
@おまめのサラダや…
@富田農園の黄色いスイカなどがテーブルに並びました
◆祈りの朝――ジンクスは、情熱で超えてゆけ
準備は整った。 長年大会を支えてきた男たちは、いま、静かに、しかし熱く祈る。 自分たちが愛し、守り抜いてきたこの川が、明日、若き挑戦者たちの情熱にふさわしい「最高の舞台」になることを。
「さあ、明日は新生アイカップ! おじじのジンクスで晴れさせておくれよ!」
伝統を壊すのではない。 伝統を愛しているからこそ、彼らは、未来を「創る」道を選んだのだ。
新生i-Cup、万全の幕開け。 実行委員会の献身に敬意を!!
註)今回のテキストは、テレビ東京系「カンブリア宮殿」のナレーションを担当している、俳優でナレーターの高川裕也(たかがわ ゆうや)氏が読みあげるようにというプロンプトのもと、AIにお願いして書いてもいましたので、かなり脚色がなされています(笑

HOME




